





















编制背景
为贯彻落实党的十九大和十九届二中、三中、四中、五中全会精神,加快改善居民居住品质,推进全市住房建设,促进土地资源可持续利用与经济社会均衡发展,根据《江苏省“十四五”城镇住房发展规划》《无锡市国民经济和社会发展第十四个五年规划和二〇三五年远景目标纲要》要求,结合我市市区城市规划、经济增长与人口结构现状科学编制和出台《无锡市市区“十四五”城镇住房发展规划》(以下简称《规划》),阐明我市市区“十四五”时期住房发展的主要目标、工作任务和保障措施,是指导今后五年市区住房发展的行动指引。
主要内容
《规划》成果主要包括发展基础与面临形势、总体要求、主要任务、时序安排、保障措施等五个章节,系统阐述“十四五”期间我市住房发展的目标任务,是“十四五”期间我市住房发展的综合性和指导性文件。主要内容可以概括总结为“一个指导思想、四个基本原则、八大目标与八大任务”。
一个指导思想
以习近平新时代中国特色社会主义思想为指导,深入贯彻党的十九大和十九届二中、三中、四中、五中全会精神,认真贯彻习近平总书记系列重要讲话,深入践行“争当表率、争做示范、走在前列”新使命新要求,坚定不移贯彻创新、协调、绿色、开放、共享的新发展理念,坚持稳中求进工作总基调,以推进高质量发展为主题,推动房地产市场供给侧结构性改革,以居住为主、满足不同层次住房需求为导向,进一步优化包括公租房、保障性租赁住房、共有产权住房的住房保障体系,完善购租并举,提升居住生活品质,聚焦住房市场体系和保障体系,健全房地产业健康平稳发展长效机制,让人民群众享受“更舒适的居住条件”,使城市更健康、更安全、更宜居,为“强富美高”新无锡建设提供坚实基础。
四个基本原则
坚持以人为本,民生优先;多措并举,创新发展;盘活存量,节约资源;绿色低碳,改善生态。
八大目标
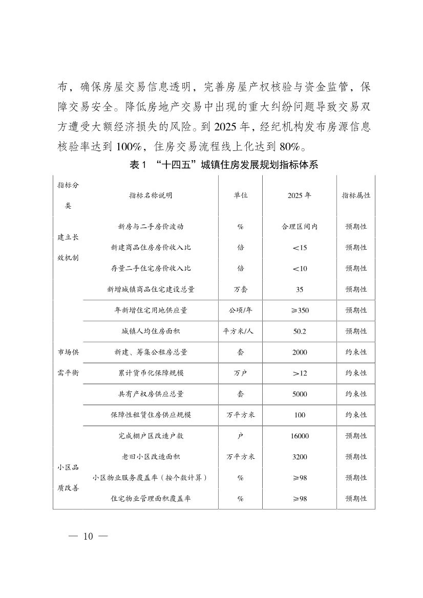
进一步完善房地产市场长效机制,“十四五”期间,新房、二手房成交均价年波动幅度控制在合理区间,至2025年实现房价涨幅与居民收入增长相适应;进一步优化住房供应体系,新增城镇商品住宅35万套左右,城镇人均住房面积提升至50.2平方米;进一步拓宽公共租赁住房渠道;加大保障性租赁住房供应,重点解决新市民、新就业大学生、外来务工人员等群体的住房问题,约增加保障性租赁住房100万平方米左右;推进城市棚户区改造,“十四五”期间计划完成棚户区改造16000户左右;改善老旧住宅小区品质,“十四五”期间计划完成老旧小区改造目标约3200万平方米;进一步推动住宅建筑产业现代化,新建成品住房比率达到60%以上,其中市区住房建设装配化率达到50%以上;进一步健全规范有序的住房交易市场,经纪机构发布房源信息核验率达到100%,住房交易流程线上化达到80%。
八大任务
建立多层次住房供应体系,做到“最低收入家庭有托底、中低收入家庭有途径、新市民群体有支持、高收入家庭有市场”;建立新型住房保障体系;深入贯彻房地产发展长效机制;加快存量房地产改造与品质升级;规范长租房市场发展;推动房地产业转型升级;全面提升监管服务水平;进一步发挥住房公积金作用。