近日,合肥市住房和房产管理局印发关于印发《合肥市物业服务企业及项目负责人信用信息暂行管理办法》的通知。《办法》指出,主管部门将对物业服务企业和项目负责人的信用状况进行综合评定,并按参评企业数信用信息得分将物业公司分为AAA至E七个信用等级,其中D级(含)以下的物业服务企业将被列入重点监管对象。
信用评价由基础信息、良好信息和不良信息组成
《办法》指出,物业服务企业和项目负责人信用信息由基础信息、良好信息和不良信息组成。其中,基础信息主要包括企业注册登记信息、办公场所位置、从事物业管理经营活动的时间,法定代表人、安全管理人员等人员状况,物业服务企业经营业绩等信息。良好信息主要是物业服务企业和项目负责人在合肥市日常经营和物业服务过程中遵纪守法、诚信经营、合规服务,受到各级党委政府、相关行政主管部门奖励、表彰,以及经物业管理部门认定应当记录的其他良好行为信息等。
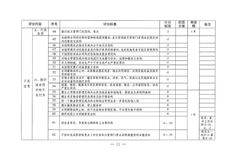
不良信息主要是物业服务企业和项目负责人在合肥市违反法律、法规、规章和相关制度规定受到有关主管部门处理,以及物业管理部门依据信用信息评分标准认定的不良信息。
物业服务企业共设七个信用等级
据悉,物业服务企业信用信息评价结果与合肥市公共资源交易监督管理局及其他信用管理机构实行信用信息共享。物业服务企业信用信息基准分值设置为59分。信用信息评价分值=基准分值+基础信息分值+良好信息分值-不良信息分值。
物业服务企业信用等级按参评企业数信用信息得分排序确定:排名在前5%(含)的为AAA级。排名在前5%至前10%(含)之间的为AA级。排名在前10%至20%(含)之间的为A级。排名在20%至50%(含)之间的为B级。排名在后15%至前50%之间的为C级。排名在后5%至前15%(含)之间的为D级。排名在后5%(含)的为E级。
有下列情况之一的,物业服务企业直接评定为E级:物业管理中因物业服务企业法人或法定代表人履职不到位,被列入严重失信记录的。防疫工作落实不力,引发疫情事件,造成严重影响的。发生较大以上安全生产责任事故的:一年内发生一般安全生产责任事故累计死亡3人(含3人)以上的;发生质量事故,造成恶劣社会影响的。
D级(含)以下的物业企业将被列入重点监管对象
《办法》指出,对信用等级为A级(含)以上的物业服务企业,可依法采取以下激励措施:在日常检查、专项检查中减少检查频次。在参加合肥市前期物业管理招投标、政府采购等活动时给予相应的激励措施。在各类表彰、评比竞赛中,予以优先推荐。
对信用等级为D级(含)以下的物业服务企业,采取以下惩戒措施:将其列入重点监管对象,加大检查频次。对其法定代表人或者项目负责人进行约谈。在全市有物业服务项目,服务时间超过6个月,不申报信用信息评价的物业服务企业,在各类表彰、评比竞赛中不予推荐。
在一个记分周期内,项目负责人被信用扣分的,累计信用扣分达15分至20(含)分的,由项目所在地县(市)区、开发区物业管理部门对物业服务企业负责人进行约谈,责令限期整改。在日常监管中,将其列为重点监管对象,增加监管频次,加强现场检查。累计信用扣分达20分以上的,由合肥市住房保障和房产管理局对物业服务企业法定代表人进行约谈,责今限期整改。
此外,物业服务企业和项目负责人在信用评价过程中存在隐瞒事实、弄虚作假等行为的,将降低一个信用级别。对在信用信息采集审核、上报、评价等工作中玩忽职守、弄虚作假、隐瞒不报或徇私舞弊的责任单位和责任人,将依据有关规定严肃追究相关责任。
本办法自印发之日起30日后实施,有效期一年。
原文如下:












